Il 2026 segnerà uno spartiacque nella storia della Formula 1, introducendo modifiche regolamentari che gli ingegneri definiscono una “tempesta perfetta”. Le monoposto di Formula 1 2026 saranno profondamente diverse dalle attuali, sia nell’aspetto che nella sostanza tecnica, con l’obiettivo di rendere le gare più combattute e imprevedibili.
La FIA ha imposto una cura dimagrante per le monoposto. Il peso minimo scenderà da 798 a 768 kg (722 kg di vettura e pilota più 46 kg di pneumatici). Le vetture saranno più compatte, con una larghezza ridotta di 10 cm; si passa da 200 a 190 cm. Mentre il passo si riduce da 360 a 340 cm. Anche gli pneumatici su cerchi da 18 pollici saranno più stretti: 25 mm in meno all’anteriore e 30 mm al posteriore.
La cellula di sopravvivenza del pilota e il roll-hoop (la struttura atta ad assorbire l’impatto sopra la testa del pilota), sono stati rinforzati per sopportare carichi maggiori (fino al 23% in più per il roll-hoop).
La vera novità visibile sarà l’aerodinamica attiva (X-mode e Z-mode). Le ali anteriori e posteriori modificheranno la loro configurazione durante il giro, appiattendosi in rettilineo per ridurre la resistenza e aumentando l’incidenza in frenata e curva per massimizzare il carico. In curva, le ali saranno in modalità standard per mantenere aderenza (Corner Mode), mentre sui rettilinei i piloti potranno attivare la “Straight Mode” per ridurre la resistenza all’avanzamento e aumentare la velocità massima. Le ali anteriori e l’alettone posteriore avranno meno elementi; l’elemento posteriore perderà la beam wing inferiore, mentre quella anteriore sarà più stretta ma con nuove aree per lo sviluppo aerodinamico. ll fondo piatto sarà ridotto di 15 cm per limitare l’effetto suolo.
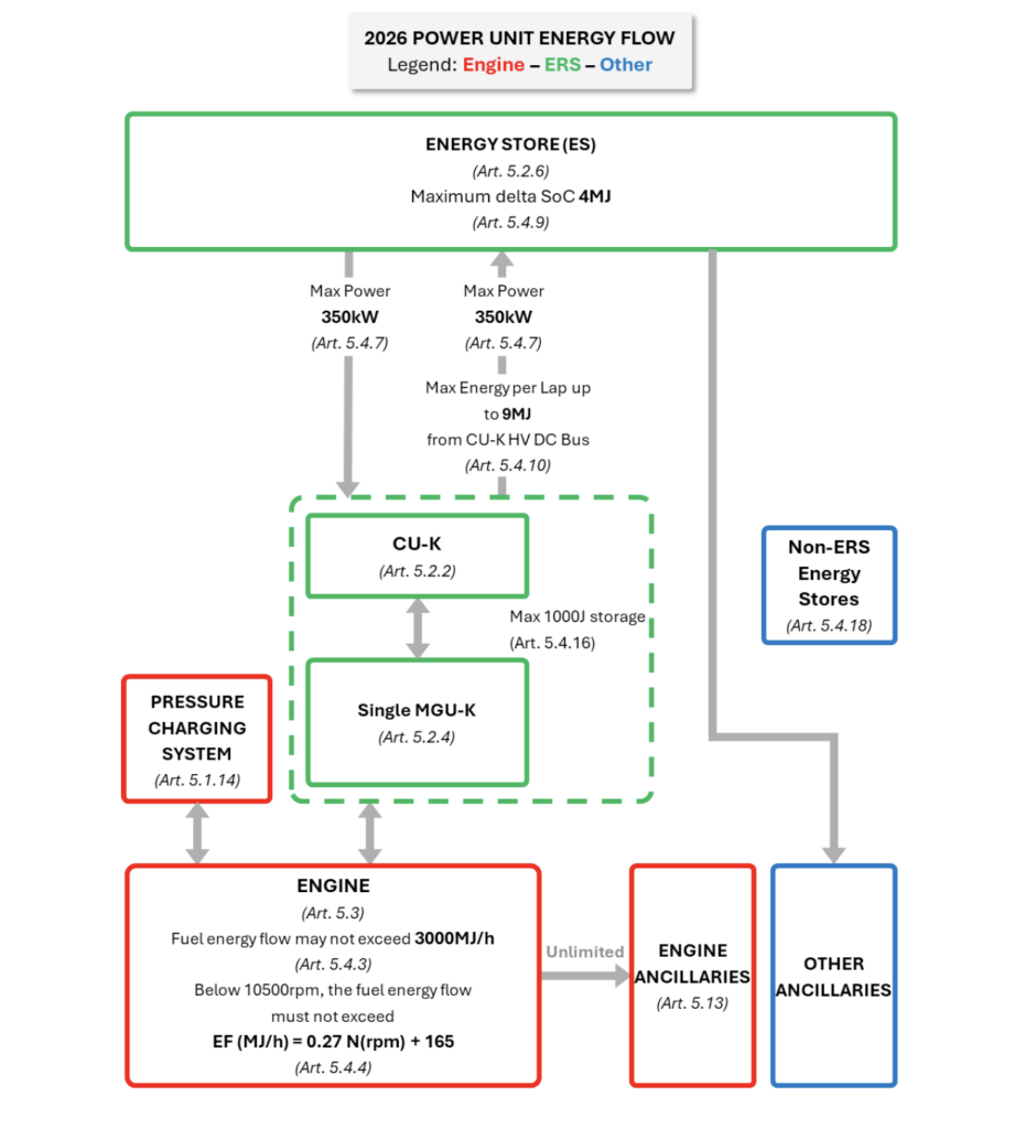
Sotto il cofano, la rivoluzione è totale. Il powertrain sarà sempre ibrido benzina-elettrico. La potenza elettrica fornita dall’unita a corrente (MGU-K) triplicherà, passando da 120 kW a 350 kW (circa 476 cv). Questo porterà la Power Unit a un bilanciamento quasi perfetto 50/50 tra i circa 544 cv del motore termico V6 e la parte elettrica, per un totale di circa 1000 cv.
La batteria non sarà più solo un aiuto alla performance della monoposto, bensì un organo vitale. Con le monoposto delle passate stagioni se si perde l’ibrido è possibile comunque arrivare al traguardo. Nel 2026, se viene meno l’apporto della batteria, la gara è finita; si perde metà della potenza.
I piloti, esattamente come avviene nel campionato delle monoposto elettriche Formula E, dovranno diventare dei gestori di energia. La capacità di recupero in frenata passerà da 2 MJ a 8,5 MJ al giro. Questo obbligherà a frenate più intense e a tecniche di guida diverse.
Un’altra novità tecnica riguarda la rimozione della MGU-H: il sistema di recupero dell’energia termica (MGU-H) è stato eliminato perché considerato troppo costoso, complesso e poco rilevante.
Sparirà il complesso MGU-H (recupero energia dai gas di scarico). Questo nuovo powertrain manderà in pensione anche il DRS, sistema utilizzato nei sorpassi dal 2011. Al suo posto arriva il MOS, Manual Override System. Come funziona? Si tratta di un surplus di potenza elettrica utilizzabile per attaccare l’avversario in qualsiasi punto della pista, non solo in rettilineo. Il concetto alla base del MOS ricorda i videogiochi: se un pilota è vicino all’avversario, ottiene un bonus di energia elettrica. I piloti avranno un pulsante Boost che fornirà la massima potenza combinata di motore e batteria, utilizzabile sia per attaccare che per difendersi, a patto di avere sufficiente carica.
Secondo il pilota Ivan Capelli, tutte queste novità costringeranno i piloti a una guida molto più gestionale e complessa, interagendo costantemente con il volante (dichiarazioni tratte dal numero cartaceo de L’Automobile).

La FIA impone che tutti i carburanti dal 2026 siano composti esclusivamente da componenti sostenibili certificati. Non è ammesso nemmeno il blending (miscelazione) con carburanti fossili.
Si parla quindi di carburanti realizzati tramite processi chimici avanzati: sintetizzando CO₂ catturata dall’atmosfera e idrogeno prodotto con energia rinnovabile. Sono i cosiddetti e-fuel, che permettono di azzerare, o quasi, le emissioni nette sull’intero ciclo di vita. I carburanti devono essere tracciabili, cioè provenienti da produttori con capacità ≥5 m³/anno.
Semplificando al massimo: il carburante delle future monoposto deve garantire emissioni di CO₂ molto inferiori rispetto alla benzina fossile.
Ovviamente, visto che stiamo parlando di monoposto da gara, che devono essere necessariamente prestazionali, non può essere utilizzato un carburante “ecologico” qualunque. Sono necessarie prestazioni, efficienza, resistenza a temperature estreme.
Specifiche tecniche principali del carburante (Art. C16.2):
La gamma di pneumatici Pirelli da asciutto sarà composta da cinque mescole: dalla C1 (più dura) alla C5 (più morbida), mantenendo la nomenclatura e la logica di posizionamento attuale. Le nuove slick sono state progettate con un’attenzione particolare al degrado termico, in modo da offrire un’ampia finestra di utilizzo e adattabilità alla varietà dei circuiti in calendario.
Un focus specifico è stato riservato al delta prestazionale tra le varie mescole. In questo modo viene assicurata una differenza di performance che favorisca la varietà strategica durante le gare. Proprio per l’incapacità di garantire un gap cronometrico adeguato, la sesta mescola, la C6, la più morbida della gamma attuale, non verrà omologata. Nei test, la differenza con la C5 si è rivelata troppo esigua e priva di reali vantaggi in pista.
In vista dell’omologazione definitiva, la gamma sarà impiegata in una sessione di test collettivi il 9 dicembre ad Abu Dhabi. In quell’occasione, le squadre riceveranno set di mescole dalla C2 alla C5, oltre agli pneumatici intermedi in caso di pista bagnata. Le prove verranno effettuate da piloti ufficiali a bordo di mule car.
L'Alfa Romeo Junior si aggiorna migliorando la dotazione tecnologica e gli allestimenti, che ora sono più ricchi
Il 14 maggio 2026 Milan Nedeljkovic, assumerà la guida di Bmw succedendo a Oliver Zipse. Scopriamo chi è e qual è la sua vision